查看: 864|回复: 0
收起左侧

「国产数字温度传感器芯片应用之推荐篇1」至诚微ZCC575A替代LM75 (PIN TO PIN)

[复制链接]
  • TA的每日心情

    2022-6-26 13:17
  • 签到天数: 4 天

    [LV.2]

    发表于 2022-6-15 00:55:55 | 显示全部楼层 |阅读模式

    有人预言,RISC-V或将是继Intel和Arm之后的第三大主流处理器体系。欢迎访问全球首家只专注于RISC-V单片机行业应用的中文网站

    您需要 登录 才可以下载或查看,没有帐号?立即注册

    x

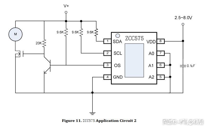
    【芯片名称】ZCC575A (ZCC第一款数字温度传感器)

    【通讯方式】2-Wire, I2C, SMBus;可以代替LM75A IC接口温度传感器

    【测量温度】±1℃ : -20℃~ 80℃;±2℃  :-40℃~ 125℃






    ZCC575.jpg

    00.jpg


    002.jpg


    003.jpg



    RISCV作者优文
    全球首家只专注于RISC-V单片机行业应用的中文网站
    点评回复

    使用道具 举报

    高级模式
    B Color Image Link Quote Code Smilies

    本版积分规则

    关闭

    RISC-V单片机中文网上一条 /2 下一条


    版权及免责声明|RISC-V单片机中文网

    GMT+8, 2026-4-23 22:14 , Processed in 0.213717 second(s), 32 queries .

    快速回复 返回顶部 返回列表