查看: 1940|回复: 3
收起左侧

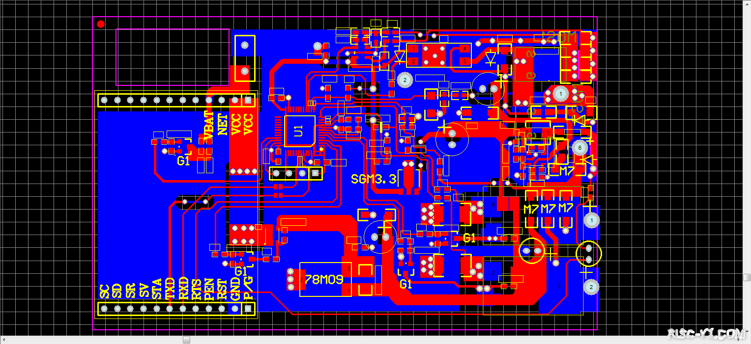
咱的下个小项目打算从CH32V103下手了。

  [复制链接]

该用户从未签到

发表于 2020-9-30 17:43:17 | 显示全部楼层 |阅读模式
全球首家只专注于RISC-V单片机行业应用的中文网站
点评回复

使用道具 举报

  • TA的每日心情
    奋斗
    2022-2-18 00:56
  • 签到天数: 16 天

    [LV.4]

    发表于 2020-10-1 14:56:14 | 显示全部楼层
    老哥,板子是99SE设计的,老手艺,佩服!

    点评

    呵呵,是的是的,手工布局的,新的东西一下子也接受不了,年龄大了哈。  详情 回复 发表于 2020-10-3 08:44
    全球首家只专注于RISC-V单片机行业应用的中文网站

    该用户从未签到

     楼主| 发表于 2020-10-3 08:44:44 | 显示全部楼层
    孔明 发表于 2020-10-1 14:56
    老哥,板子是99SE设计的,老手艺,佩服!

    呵呵,是的是的,手工布局的,新的东西一下子也接受不了,年龄大了哈。

    点评

    现在国产EDA工具也是刚起步,ZF开始重视起来了  详情 回复 发表于 2020-10-10 10:00
    全球首家只专注于RISC-V单片机行业应用的中文网站
  • TA的每日心情
    飞起
    2022-10-5 00:04
  • 签到天数: 2 天

    [LV.1]

    发表于 2020-10-10 10:00:19 | 显示全部楼层
    xdqfc 发表于 2020-10-3 08:44
    呵呵,是的是的,手工布局的,新的东西一下子也接受不了,年龄大了哈。
    ...

    现在国产EDA工具也是刚起步,ZF开始重视起来了
    全球首家只专注于RISC-V单片机行业应用的中文网站
    高级模式
    B Color Image Link Quote Code Smilies

    本版积分规则

    关闭

    RISC-V单片机中文网上一条 /2 下一条



    版权及免责声明|RISC-V单片机中文网

    GMT+8, 2026-3-15 09:57 , Processed in 0.352842 second(s), 42 queries .

    快速回复 返回顶部 返回列表